人民网雄安5月1日电 (刘师豪)今天上午,在雄安新区容东片区明珠园小区东侧的电动自行车登记服务点,王志伟领到了属于自己的号牌。这也是该服务点发放的第一张电动自行车号牌。

王志伟(左)顺利领到了电动自行车号牌。人民网 刘师豪摄
雄安新区5月1日至10月31日对雄县、容城县、安新县范围内电动自行车集中免费登记上牌。11月1日起,未悬挂号牌的电动自行车将不得上路行驶。
王志伟之前在网上看到了相关信息,按照说明进行了登记预约。“我今天一大早就来到上牌点,没想到能排在第一个。有了号牌,今后对电动自行车的管理会更加规范,对我这种经常骑电动自行车的来说,以后出行就更有安全保障了。”王志伟说。

容东片区服务点的民警正在查验群众的电动自行车。人民网 刘师豪摄
据了解,5月1日,容城县5个服务点,雄县、安新县8个服务点均启动了电动自行车登记上牌服务。上牌将一直持续到10月31日,期间每天8:30至17:30,三县各服务点都会有民警在现场办理业务。

雄县包装城服务点的志愿者正在协助群众进行登记。陈达摄
为方便上牌,减少现场资料审核录入、排队等候时间,雄安新区公安局交通管理与巡特警支队提醒广大群众,可通过网上预约方式排号,再就近选择服务点办理。

位于安新县建设大街的卓正生态园电动自行车登记上牌服务点。安新县融媒体中心供图
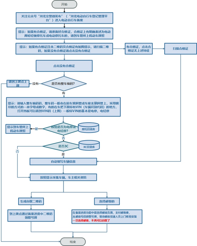
“群众可从微信公众号‘河北交警微发布’进行电动自行车备案,填写相关信息并生成自取二维码,再到临近的服务点现场领取号牌。”容城县公安局交通管理大队副大队长孟飞介绍,现场领取号牌时需持身份证、电动自行车合格证及购买发票等材料,民警对车辆进行查验,合格后发放正式号牌。如果未携带电动自行车合格证、发票等,现场填写《承诺书》后也可领取号牌。
“前期上牌群众较多,到达服务点后请耐心排队等候。接下来交管部门会根据群众需求,将集中上牌工作进一步深入到社区及各乡镇,让群众少跑腿。”孟飞表示。
附群众登记上牌流程:


微信
微博
返回
顶部